2022年广西初级会计职称报考资格审核方式
剑花作文网“广西,职称考试”相关会计考试作文内容:2022年广西初级会计职称报考资格审核方式
【#会计职称考试# 导语】
®
剑花网小编根据广西壮族自治区财政厅发布“关于公布广西2022年度全国会计专业技术初级资格考试成绩、报考资格审核有关事项的通知”得知,2022年广西初级会计职称成绩查询入口已开通,2022年广西初级会计职称报考资格审核方式如下:

各位考生:
2022年度全国会计专业技术初级资格考试(以下简称会计初级资格考试)成绩查询系统已开通,现将有关事项通知如下:
一、成绩查询
请登录全国会计资格评价网(http://kzp.mof.gov.cn/)查询。
2022年度会计初级资格考试试题全部是客观题,由计算机评卷系统自动评分生成成绩,评卷工作客观公正。
按规定,不受理考生复查原始试卷申请,不组织重新评卷。考生如对本人考试成绩有疑问,可以书面申请查询考试成绩的得分明细。
查询成绩明细按属地原则,请考生于2022年9月15日前携带身份证,并书面填写《全国会计专业技术初级资格考试成绩明细查询申请表》(详见附件1)提交到所属考区的会计专业技术资格考试管理机构(区本级考区为广西财会培训考试中心,其他考区为各设区市财政局)办理。
请广大考生不要相信“交钱改分”等诈骗信息,以防上当受骗。
二、成绩合格标准
根据人力资源和社会保障部《关于33项专业技术人员职业资格考试实行相对固定合格标准有关事项的通告》,会计初级资格考试各科目合格标准为试卷满分的60%,即60分。
三、报考资格审核方式
为积极贯彻落实新冠肺炎疫情防控工作部署和要求,有效应对疫情影响,统筹做好2022年度全区会计初级资格考试报名资格审核工作,根据《司法部关于印发开展证明事项告知制试点工作方案的通知》(司发通〔2019〕54号)和《人力资源社会保障部办公厅关于印发〈人力资源社会保障系统开展证明事项告知制试点工作实施方案〉的通知》(人社厅发〔2019〕71号)文件精神,考虑到报名参加会计初级资格考试的人员只需具备高中毕业以上学历,因此2022年度全区会计初级资格考试合格人员继续采用公示审核方式。
全区公示审核事项在广西财政厅门户网站(http://czt.gxzf.gov.cn/)会计管理栏目进行。公示审核时间为七个工作日。
经公示审核无异议的人员,将由广西壮族自治区财政厅发布合格人员名单,区本级考区由广西壮族自治区财政厅会计管理处发放证书,其他考区由各市(县、区)财政局发放证书,发放证书的具体时间和事项将在广西财政厅门户网站(http://czt.gxzf.gov.cn/)会计管理栏目另行通知。
对公示有异议的人员,按属地原则经各会计专业技术资格考试管理机构查实确不符合报名条件的,由各会计专业技术资格考试管理机构汇总数据报广西财会培训考试中心取消其考试成绩。对于弄虚作假取得会计专业技术资格证书的人员,各会计考试管理机构有权取消其会计专业技术资格成绩,已申领证书的有权取消其会计专业技术资格证书。
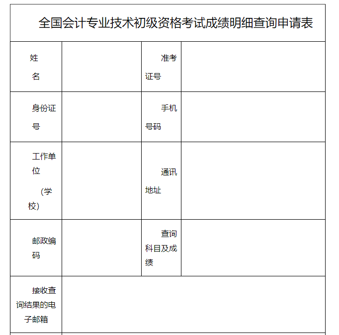
附件:1.全国会计专业技术初级资格考试成绩明细查询申请表
2.成绩明细查询及公示审核异议受理机构一览表
广西财会培训考试中心
2022年9月5日
附件1
全国会计专业技术初级资格考试成绩明细查询申请表


附件2
成绩明细查询及公示异议受理机构一览表


附件
1.全国会计专业技术初级资格考试成绩明细查询申请表.doc
2.成绩明细查询及公示审核异议受理机构一览表.doc
原文标题:关于公布广西2022年度全国会计专业技术初级资格考试成绩、报考资格审核有关事项的通知
文章来源:http://czt.gxzf.gov.cn/rmtj/t13037468.shtml

![会计从业资格证取消了吗 以后当会计凭什么上岗[图]](http://img.ccutu.com/UpLoad/image/02/1412242710.jpg)
![初级管理会计师报名入口官网管理会计师教育网[图]](http://hqkc.hqwx.com/uploadfile/2019/0505/20190505095727801.png)
![初级会计需要什么文凭 不符合怎么办[图]](http://img.ccutu.com/upload/202105/20210512150811941.jpg)
