2023年安徽阜阳初级会计职称考区报名常见问题解答
教授堂“考区,问题解答”相关会计考试作文内容:2023年安徽阜阳初级会计职称考区报名常见问题解答 【#会计职称考试# 导语】
®
剑花网小编根据阜阳市财政局发布“2023年度会计初高级资格考试阜阳考区报名常见问题解答”得知,2023年安徽阜阳初级会计职称报名网址,采集要求,电话如下:

1.会计初、高级资格考试报名相关文件哪里有?
阜阳市财政局发布的《2023年度全国会计专业技术初级、高级资格考试阜阳考区报名公告》,
网址:https://czj.fy.gov.cn/content/detail/63d785718866882d1c8b4571.html;
《安徽省会计专业技术资格考试领导小组办公室关于2023年度全省会计专业技术资格考试考务日程安排及有关事项的通知》(皖财会考〔2022〕7号),
网址:http://czt.ah.gov.cn/zdzt/hjgl/tzgg/147332351.html;
2.会计初、高级资格考试报名相关网址是什么?
信息采集或变更网址(安徽省会计管理服务平台):http://39.145.0.238:8801/web/#/home;
考试报名网址(全国会计资格评价网):http://kzp.mof.gov.cn。
3.会计初、高级资格考试报名对信息采集有要求吗?
我省会计初级资格考试报名需要信息采集,已经采集的考生如信息有变化需要信息变更,务必于信息采集或信息变更截止时间前完成。
我省会计高级资格考试报名时不需要信息采集。
4.会计初、高级资格考试是“资格前审”还是“资格后审”?
我省初级资格考试实行“资格前审”,即在报名时对资格条件进行审核,初级考试成绩合格后不再进行资格审核,直接发放证书。
我省高级资格考试报名继续实行“资格后审”,即高级资格成绩合格人员,其报名资格条件在高级会计师评审时一并审核。
5.会计初、高级资格考试考试报名时间节点是什么?

报名高级资格考试的考生直接登录“全国会计资格评价网”报名系统进行登录报名。起止时间为2月7日至28日12:00,缴费截止时间为2月28日18:00,逾期导致不能报名等后果由考生本人负责。
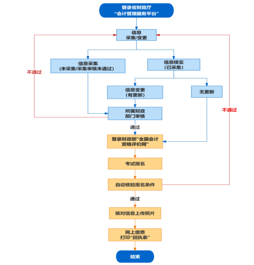
6.会计初级资格考试报名的流程是什么?

7.安徽省会计管理服务平台(信息采集变更)登录密码忘记,如何处理?
我省会计管理服务平台登录已接入安徽政务服务网统一认证中心,修改账号登录密码和绑定手机号需要在安徽政务服务网(网址:https://sso.ahzwfw.gov.cn/login)或“皖事通”APP上操作,若有异常,请致电12345咨询政务网登录相关问题。
8.信息采集时,高中毕业学历可以上传哪些证明?
在信息采集时,高中、中专、职高和技校的毕业生,全日制学历选择“高中”,上传高中、中专、职高和技校毕业证书。
相关学历证书丢失的,可以开具教育管理部门的相关学历证明代替毕业证书上传,具体请咨询报名地市会计考办。
9.信息采集时,学历证明上传国外学历证书的有什么要求?
持国外学历证书的考生,须上传教育部留学服务中心出具的《国外学位学历证书》。
10.没有从事会计工作,但系统提示需要上传会计工作年限证明,如何处理?
开始从事会计工作时间、从事会计工作年限、从事会计工作年限证明,是关联的三个字段,一般均为非必填,若未从事会计工作或者无法提供证明的,可不填。若填写了其中一项,则三项都要填写。
若本人未从事过会计工作,但从事会计工作年限显示为0,请删除。
11.信息采集如何填写聘任会计职务和聘任时间?
填写聘任专业技术职务、聘任时间的人员,必须具有会计专业技术资格证书。若有,请在“会计人才信息”中进行补充;若无,请勿填写聘任会计职务和聘任时间。
12.提交的信息采集什么时候能审核通过?
因报名期间信息采集或变更量大,财政部门会计管理机构按照考生提交的先后顺序加快审核进度,请大家耐心等待。为避免集中报名和审核拥挤,建议尽量提前完成信息采集或变更。
13.会计初、高级资格考试报名咨询方式有哪些?
省会计管理平台(http://39.145.0.238:8801/web/#/home):

县市区信息采集咨询电话:
颍州区财政局会计股:0558-2606061;
颍泉区财政局会计股:0558-2618521;
颍东区财政局会计股:0558-2706882;
太和县财政局会计股:0558-8611229;
临泉县财政局会计股:0558-6539016;
阜南县财政局会计股:0558-6716016;
颍上县财政局会计股:0558-4453485;
界首市财政局会计股:0558-4812358。
缴费咨询电话:17305603214、18110926720
技术支持电话:0551-68150344
附件:2023年度会计初高级资格考试阜阳考区报名常见问题解答
原文标题:2023年度会计初高级资格考试阜阳考区报名常见问题解答
文章链接:https://czj.fy.gov.cn/content/detail/63db7d3d8866885a368b456e.html
相关文档推荐 2022年安徽阜阳初级会计资格证书发放时间:1月6日至2月28日 2023年安徽阜阳初级会计职称报名时间、条件及入口(2月7日至28日) 2023年安徽阜阳中级会计什么时候报名 6月20日至7月10日进行报名 2022年安徽阜阳中级会计职称准考证打印时间及入口:8月22日-9月5日 2022年安徽阜阳初级会计准考证打印入口已开通(7月22日—8月6日) 2022年安徽阜阳初级会计考试地点调转申请及退费入口7月5日开通 查看剑花网会计职称考试全部文档资源 >>



![违约金属于什么会计科目[图]](http://img.ccutu.com/upload/202106/20210606171107828.jpg)
